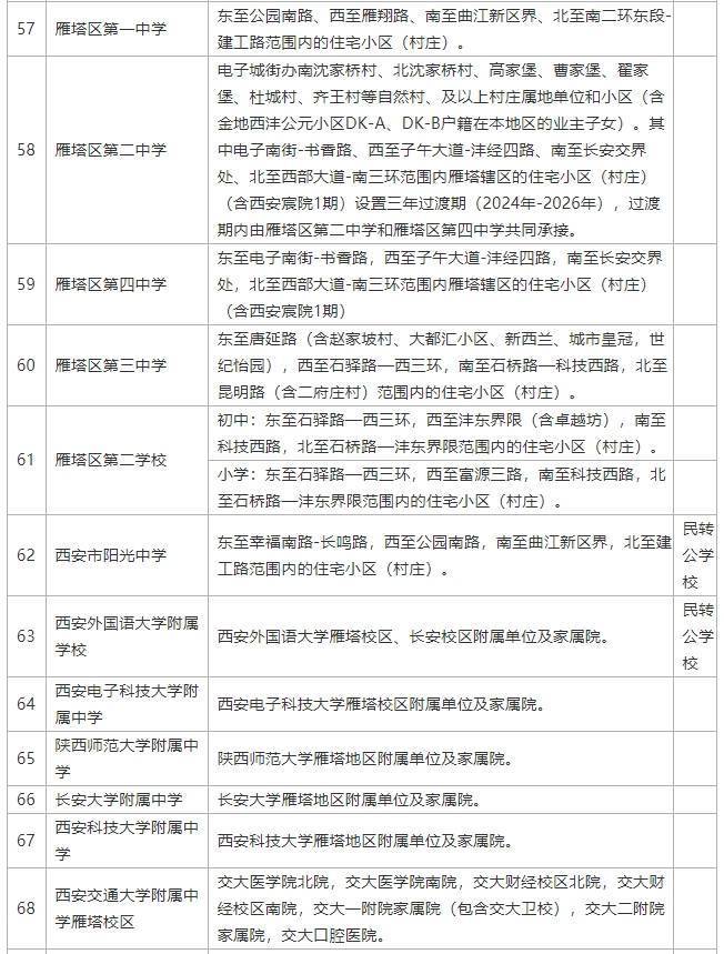
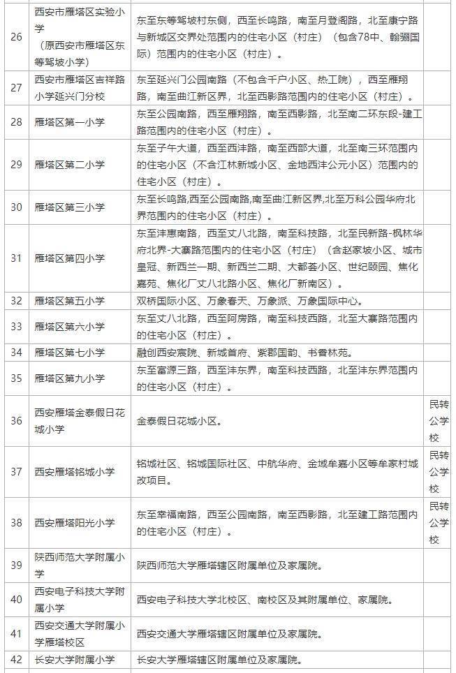
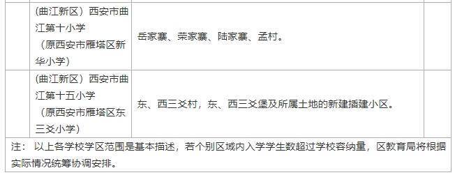
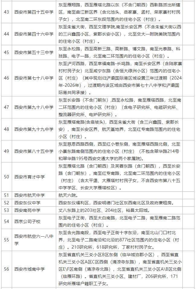
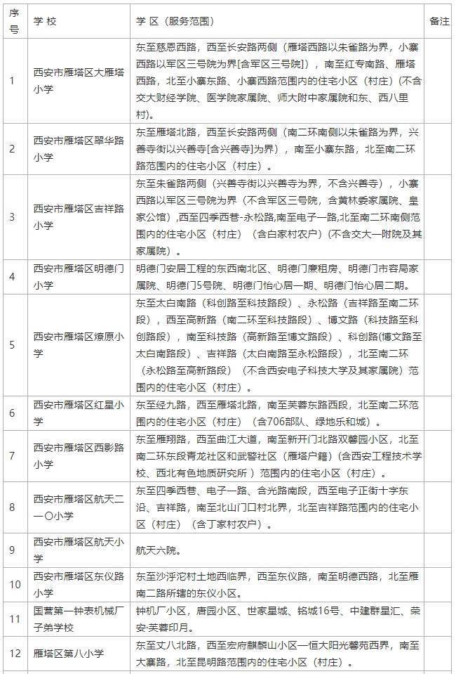
西安市(雁塔区)2024年义务段学校学区划分一览表
搜狐焦点宝鸡站 2024-06-26 15:40:20
用手机看
扫描到手机,新闻随时看
扫一扫,用手机看文章
更加方便分享给朋友
声明:本文由入驻焦点开放平台的作者撰写,除焦点官方账号外,观点仅代表作者本人,不代表焦点立场。
扫一扫,用手机看文章
更加方便分享给朋友
声明:本文由入驻焦点开放平台的作者撰写,除焦点官方账号外,观点仅代表作者本人,不代表焦点立场。
正在加载中,请稍后...